街射
街射
街射概况
街射简介
现任领导
组织机构
新闻动态
招标信息
街射公告
科室动态
街射
媒体聚焦
特别推荐
视频动态
党建工作
党建工作
纪检工作
师资队伍
博士生导师
硕士生导师
导师风采
教学科研
教学工作
教研室介绍
科研工作
医疗护理
医疗新闻
护理新闻
信息公开
机构信息
设备技术
研究平台
医疗价格
环境导引
诊疗服务
行风投诉
科普健教
便民服务
监督保障
医务公开
招生就业
学院新闻
招生信息
学院介绍
学生活动
就业信息
专场招聘会
就业政策
医院文化
院徽院标
文化活动
/
街射
/
新闻动态
/
街射公告
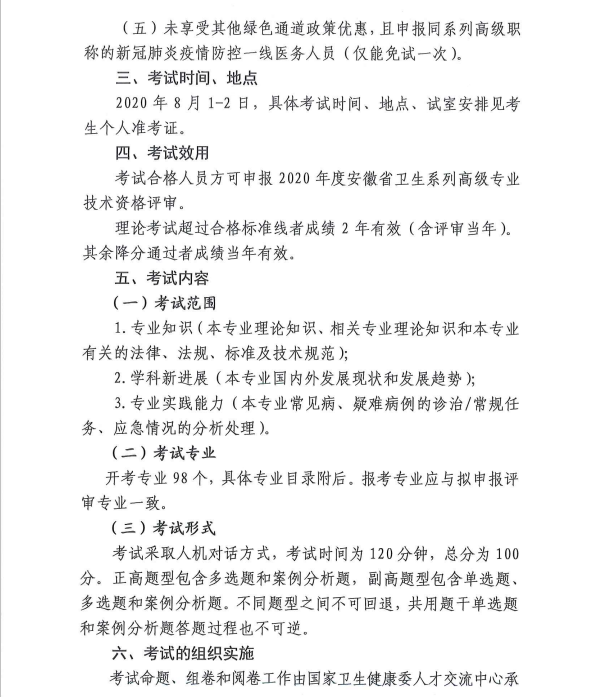
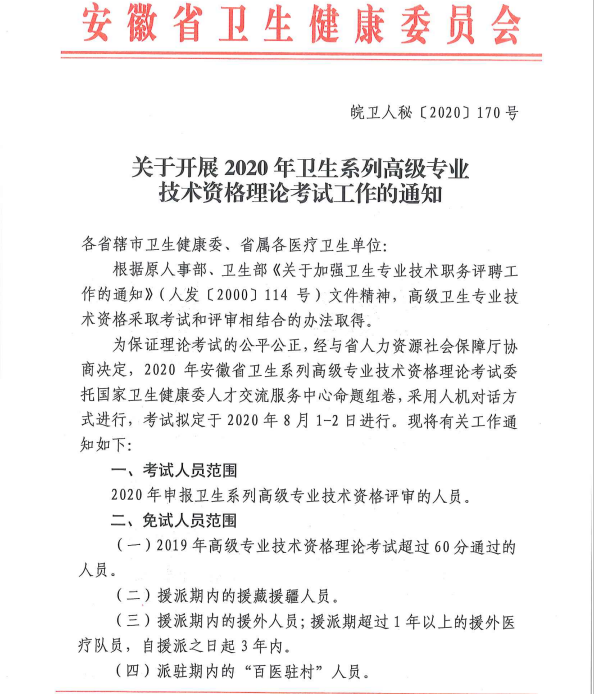
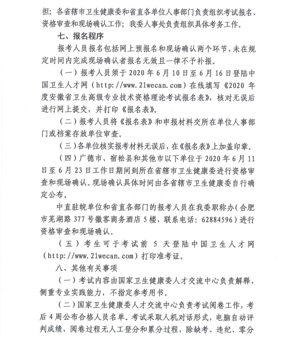
关于开展2020年卫生系列高级专业技术资格理论考试工作的通知
发布时间:2020-06-09 阅读量:
上一篇:附属口腔医院拟推荐口腔修复科为2020年省级临床重点专科建设项目的公示
下一篇:关于做好2020年度教学系列高级职务代表作送审及相似性鉴定工作的通知
返回列表页
关闭窗口
打印本页